| 智能机器人 | 无障碍 | 关怀版 | 手机版 网站支持IPV6 各区县局
各区县局
您当前的位置:首页>渝北区>政务公开>公示公告
[ 索引号 ] 11500000MB1991037M/2025-00491 [ 发文字号 ]
[ 主题分类 ] 市场监管、安全生产监管 [ 体裁分类 ] 公告公示
[ 发布机构 ] 重庆市渝北区市场监督管理局
[ 成文日期 ] 2025-09-30 [ 发布日期 ] 2025-09-30
[ 索引号 ] 11500000MB1991037M/2025-00491
[ 发文字号 ]
[ 主题分类 ] 市场监管、安全生产监管
[ 体裁分类 ] 公告公示
[ 发布机构 ] 重庆市渝北区市场监督管理局
[ 发布日期 ] 2025-09-30
[ 成文日期 ] 2025-09-30

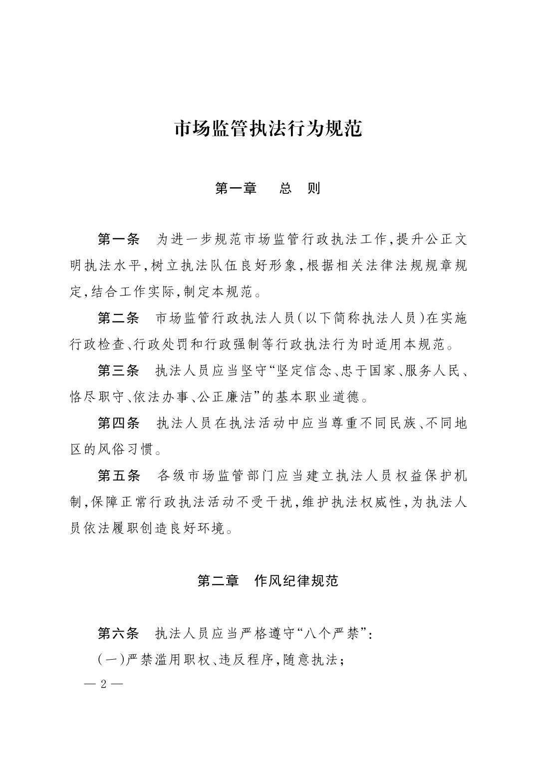
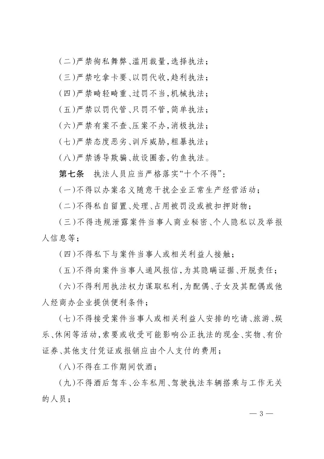
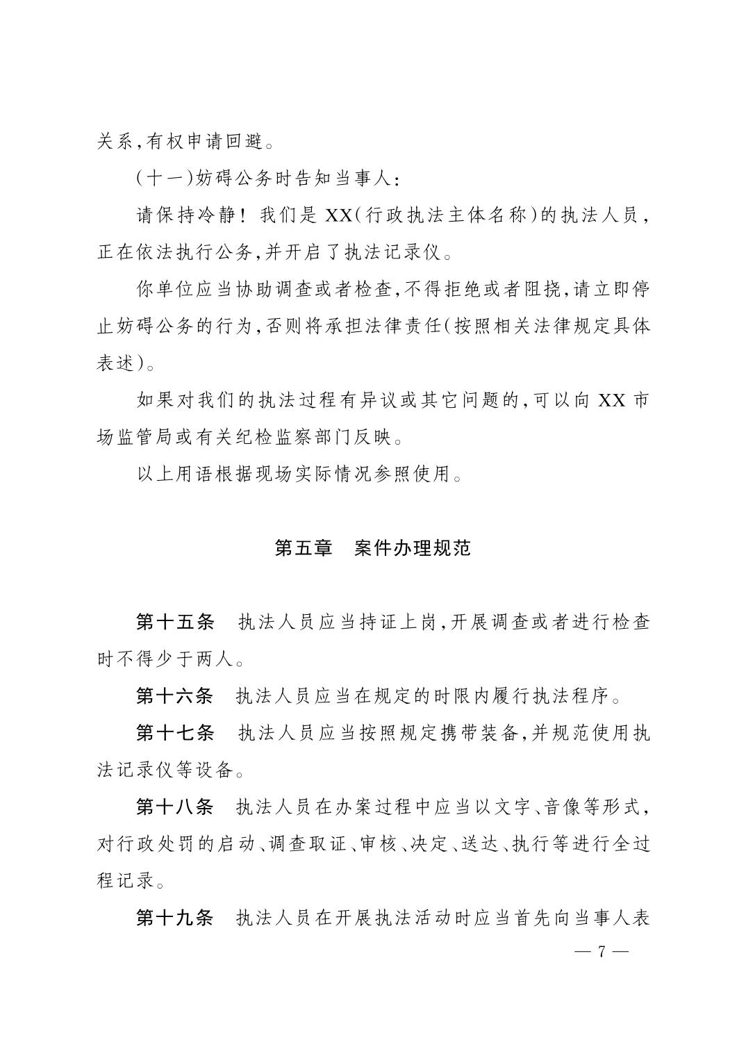
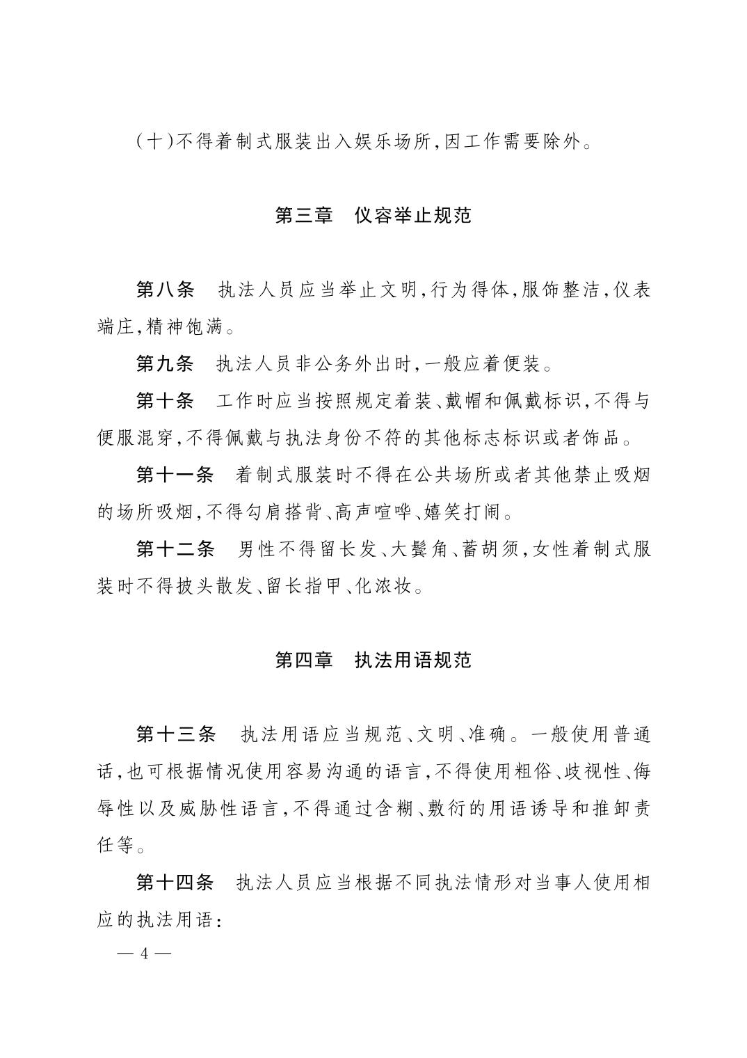
《市场监管执法行为规范》


扫一扫在手机打开当前页