各区县局
| [ 索引号 ] | 11500000MB1730128J/2023-00324 | [ 发文字号 ] | |
| [ 主题分类 ] | 市场监管、安全生产监管 | [ 体裁分类 ] | 行政许可和便民服务 |
| [ 发布机构 ] | 沙坪坝区市场监管局 | ||
| [ 成文日期 ] | 2023-07-24 | [ 发布日期 ] | 2023-07-24 |
| [ 索引号 ] | 11500000MB1730128J/2023-00324 |
| [ 发文字号 ] | |
| [ 主题分类 ] | 市场监管、安全生产监管 |
| [ 体裁分类 ] | 行政许可和便民服务 |
| [ 发布机构 ] | 沙坪坝区市场监管局 |
| [ 发布日期 ] | 2023-07-24 |
| [ 成文日期 ] | 2023-07-24 |
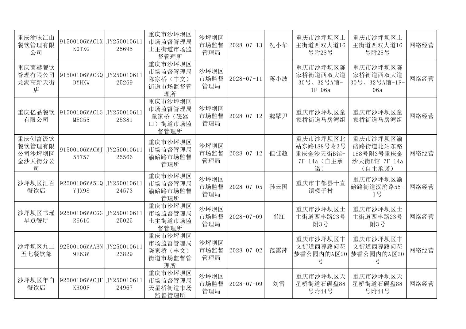
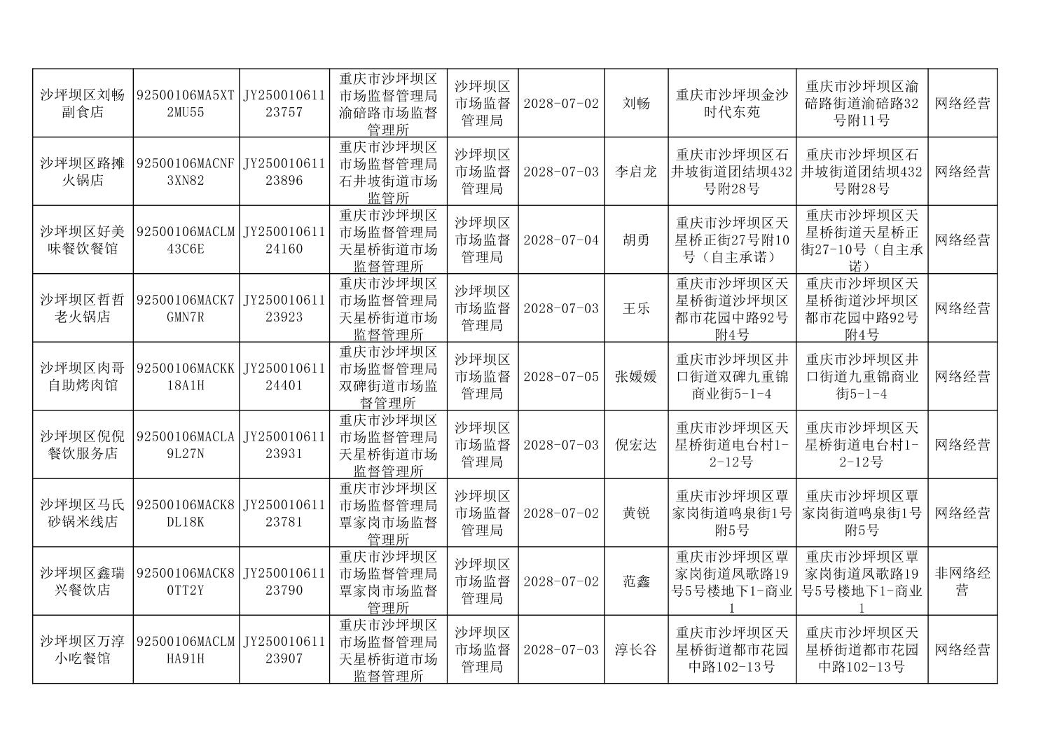
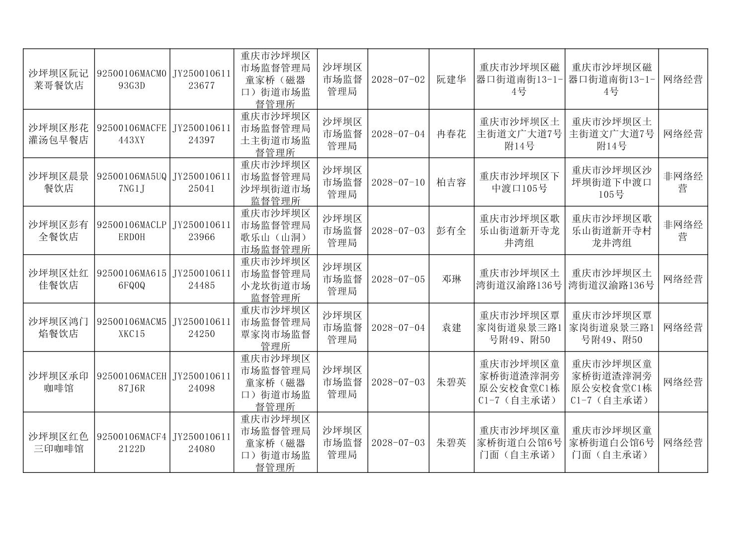
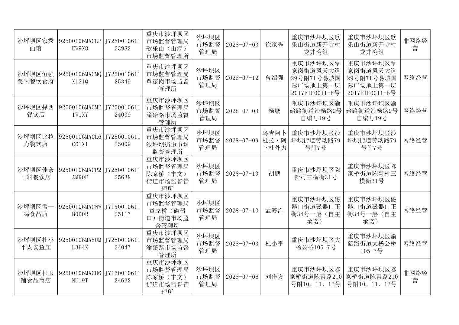
食品经营许可新办(2023年7月3日-2023年7月14日)


























