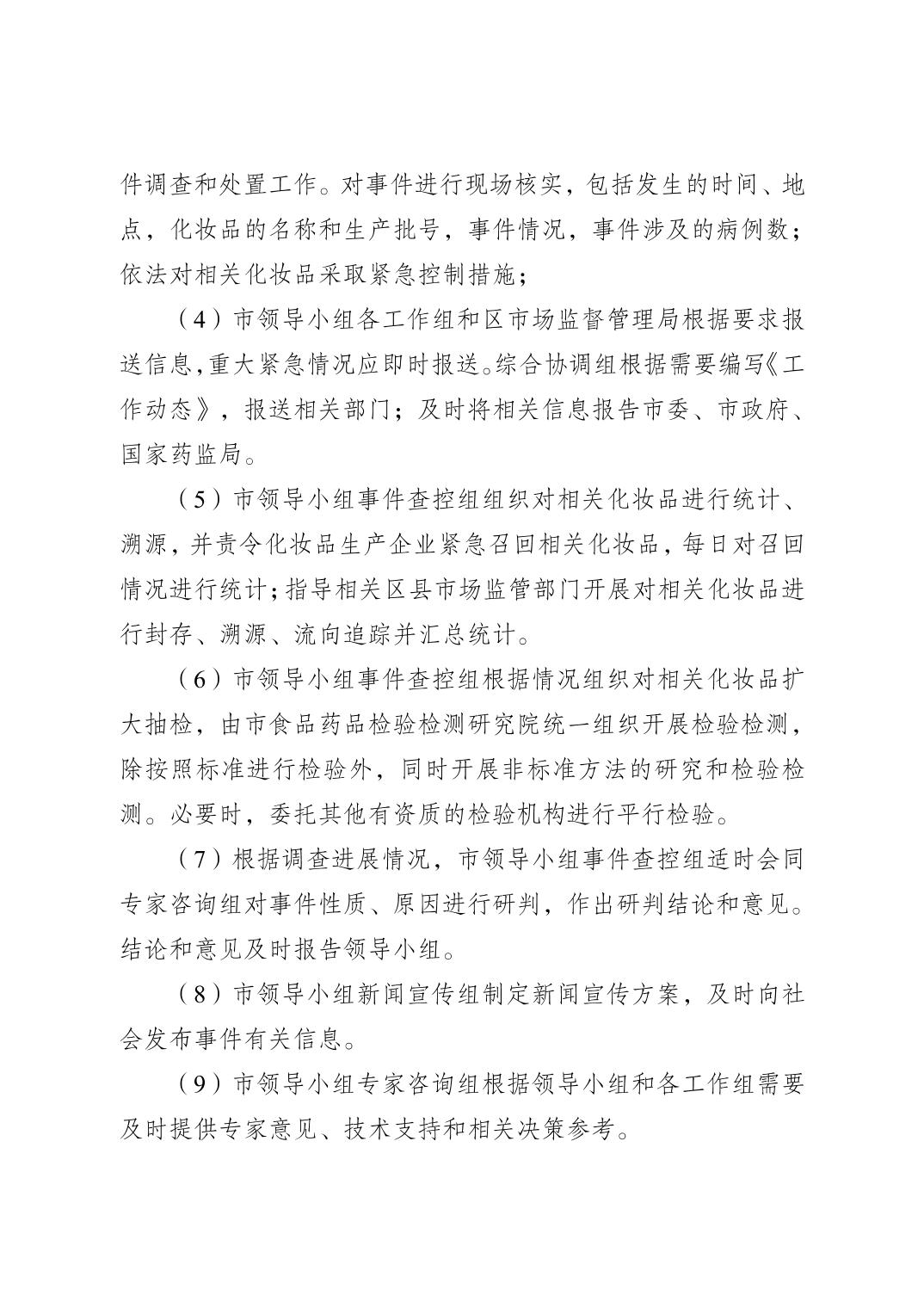
各区县局
| [ 索引号 ] | 11500000MB16179345/2026-00036 | [ 发文字号 ] | |
| [ 主题分类 ] | 市场监管、安全生产监管 | [ 体裁分类 ] | 行政执法 |
| [ 发布机构 ] | 重庆市荣昌区市场监督管理局 | ||
| [ 成文日期 ] | 2026-03-02 | [ 发布日期 ] | 2026-03-02 |
| [ 索引号 ] | 11500000MB16179345/2026-00036 |
| [ 发文字号 ] | |
| [ 主题分类 ] | 市场监管、安全生产监管 |
| [ 体裁分类 ] | 行政执法 |
| [ 发布机构 ] | 重庆市荣昌区市场监督管理局 |
| [ 发布日期 ] | 2026-03-02 |
| [ 成文日期 ] | 2026-03-02 |
重庆市荣昌区市场监督管理局关于印发《重庆市荣昌区化妆品安全突发事件应急预案》的通知

































