各区县局
| [ 索引号 ] | 11500000MB1539761Y/2026-00062 | [ 发文字号 ] | |
| [ 主题分类 ] | 市场监管、安全生产监管 | [ 体裁分类 ] | 公告公示 |
| [ 发布机构 ] | 重庆市南川区市场监督管理局 | ||
| [ 成文日期 ] | 2026-04-27 | [ 发布日期 ] | 2026-04-27 |
| [ 索引号 ] | 11500000MB1539761Y/2026-00062 |
| [ 发文字号 ] | |
| [ 主题分类 ] | 市场监管、安全生产监管 |
| [ 体裁分类 ] | 公告公示 |
| [ 发布机构 ] | 重庆市南川区市场监督管理局 |
| [ 发布日期 ] | 2026-04-27 |
| [ 成文日期 ] | 2026-04-27 |
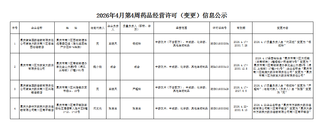
2026年4月第4周南川区市场监管局药品行政审批许可信息






