各区县局
| [ 索引号 ] | 11500000MB1678200K/2026-00031 | [ 发文字号 ] | |
| [ 主题分类 ] | 市场监管、安全生产监管 | [ 体裁分类 ] | 财政预算、决算 |
| [ 发布机构 ] | 重庆市合川区市场监督管理局 | ||
| [ 成文日期 ] | 2026-03-02 | [ 发布日期 ] | 2026-03-02 |
| [ 索引号 ] | 11500000MB1678200K/2026-00031 |
| [ 发文字号 ] | |
| [ 主题分类 ] | 市场监管、安全生产监管 |
| [ 体裁分类 ] | 财政预算、决算 |
| [ 发布机构 ] | 重庆市合川区市场监督管理局 |
| [ 发布日期 ] | 2026-03-02 |
| [ 成文日期 ] | 2026-03-02 |
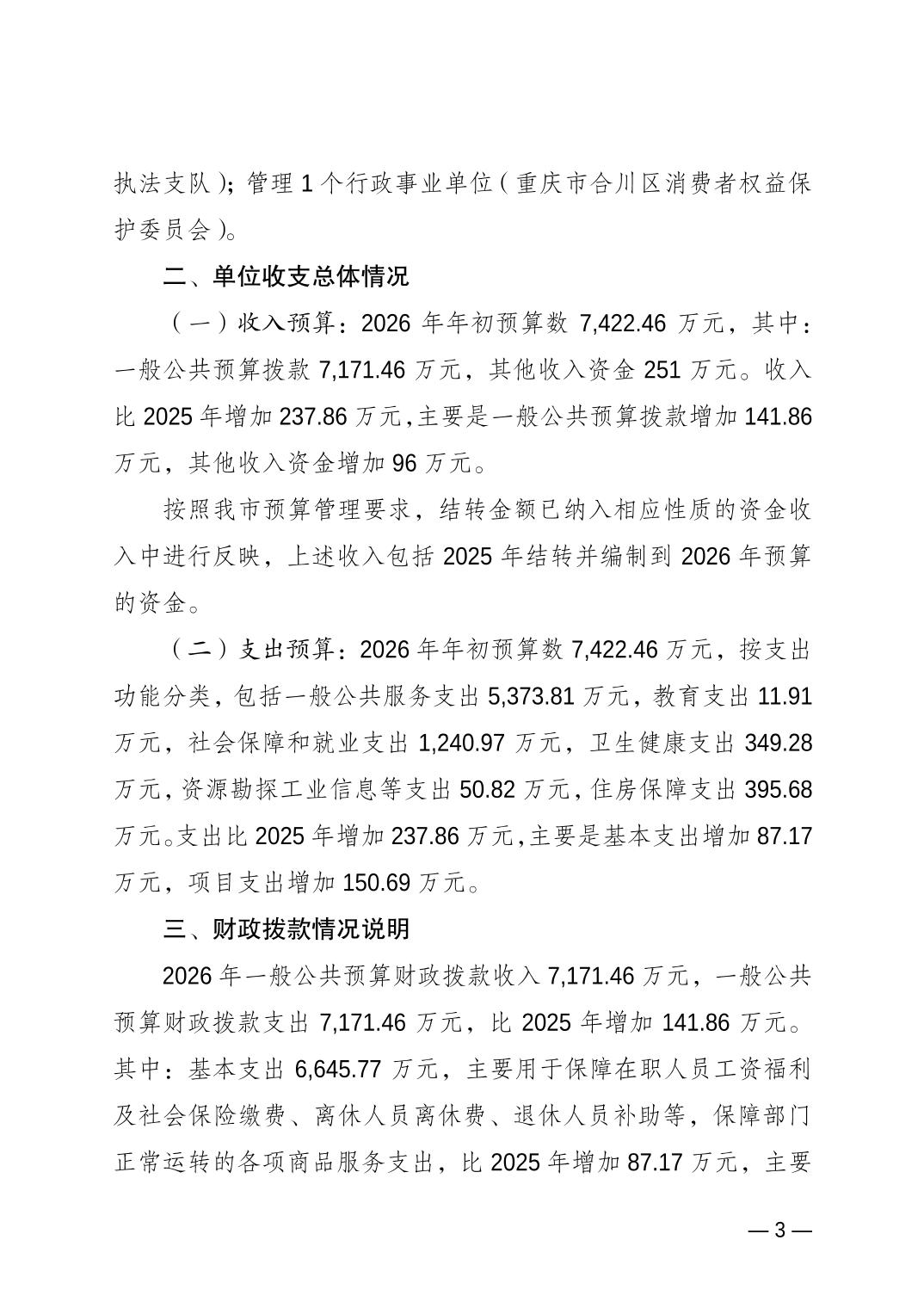
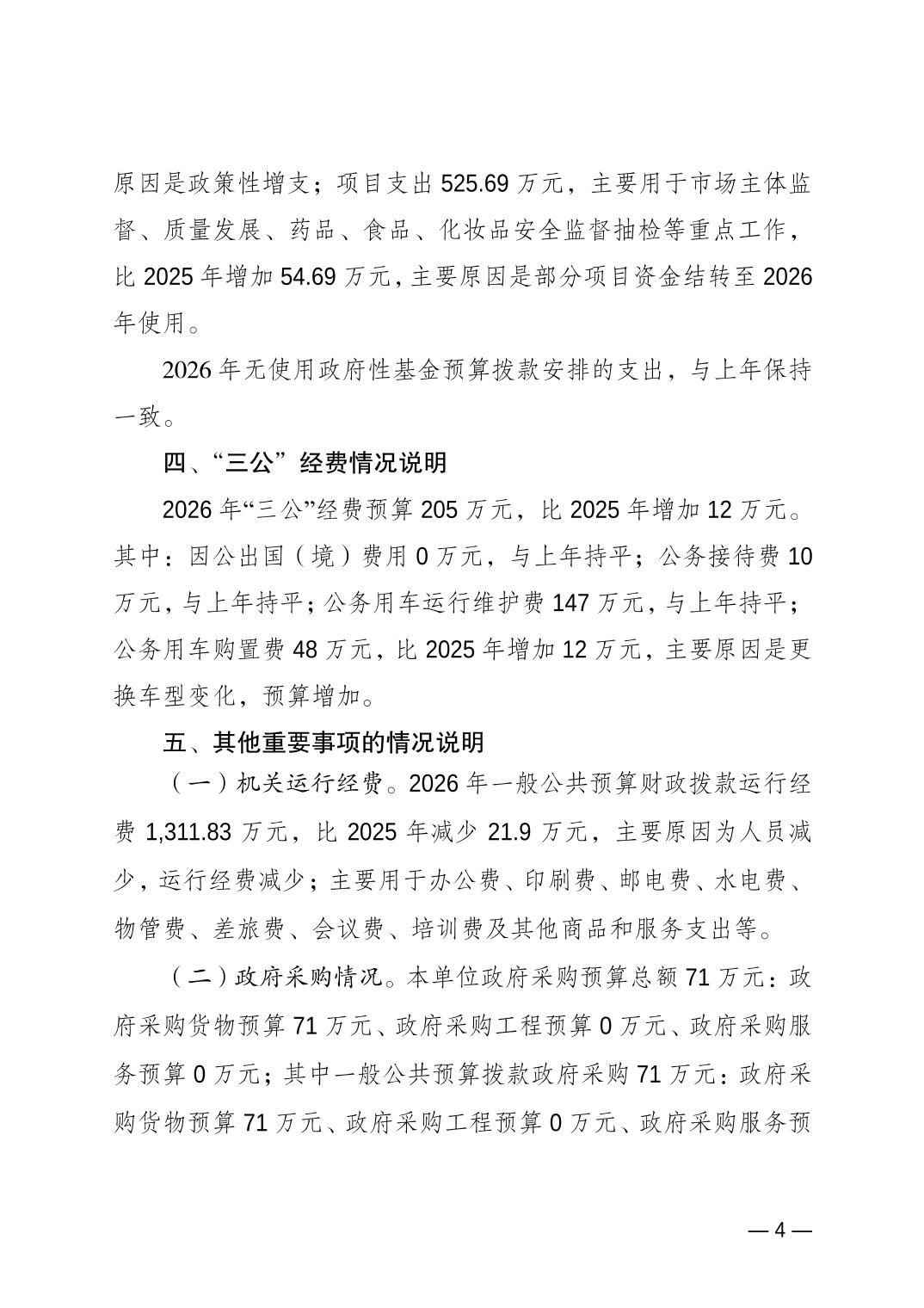
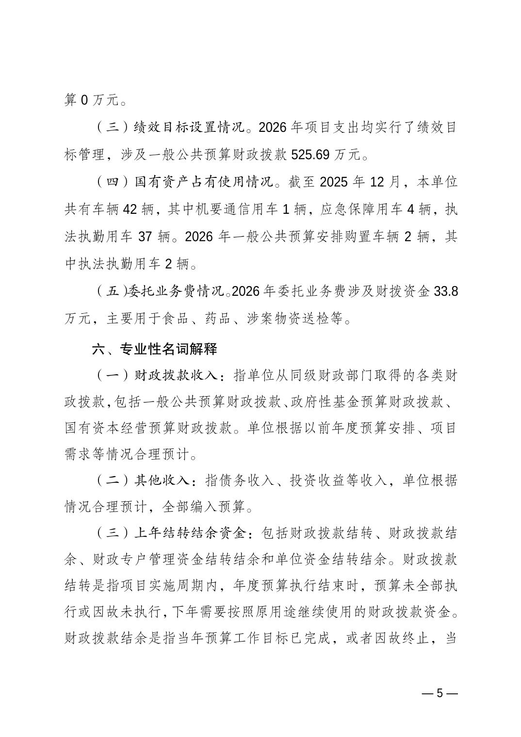
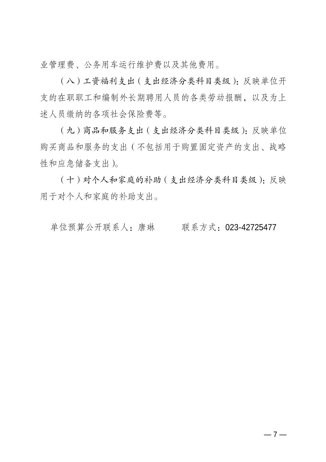
重庆市合川区市场监督管理局2026年单位预算情况说明

















