网站支持IPV6
各区县局
各区县局
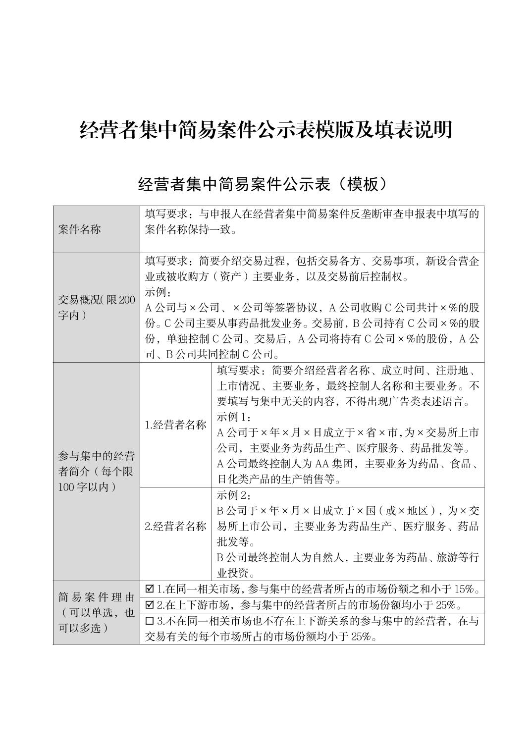
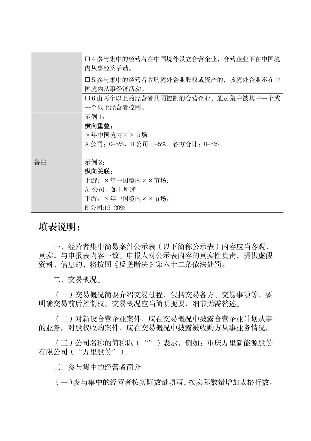
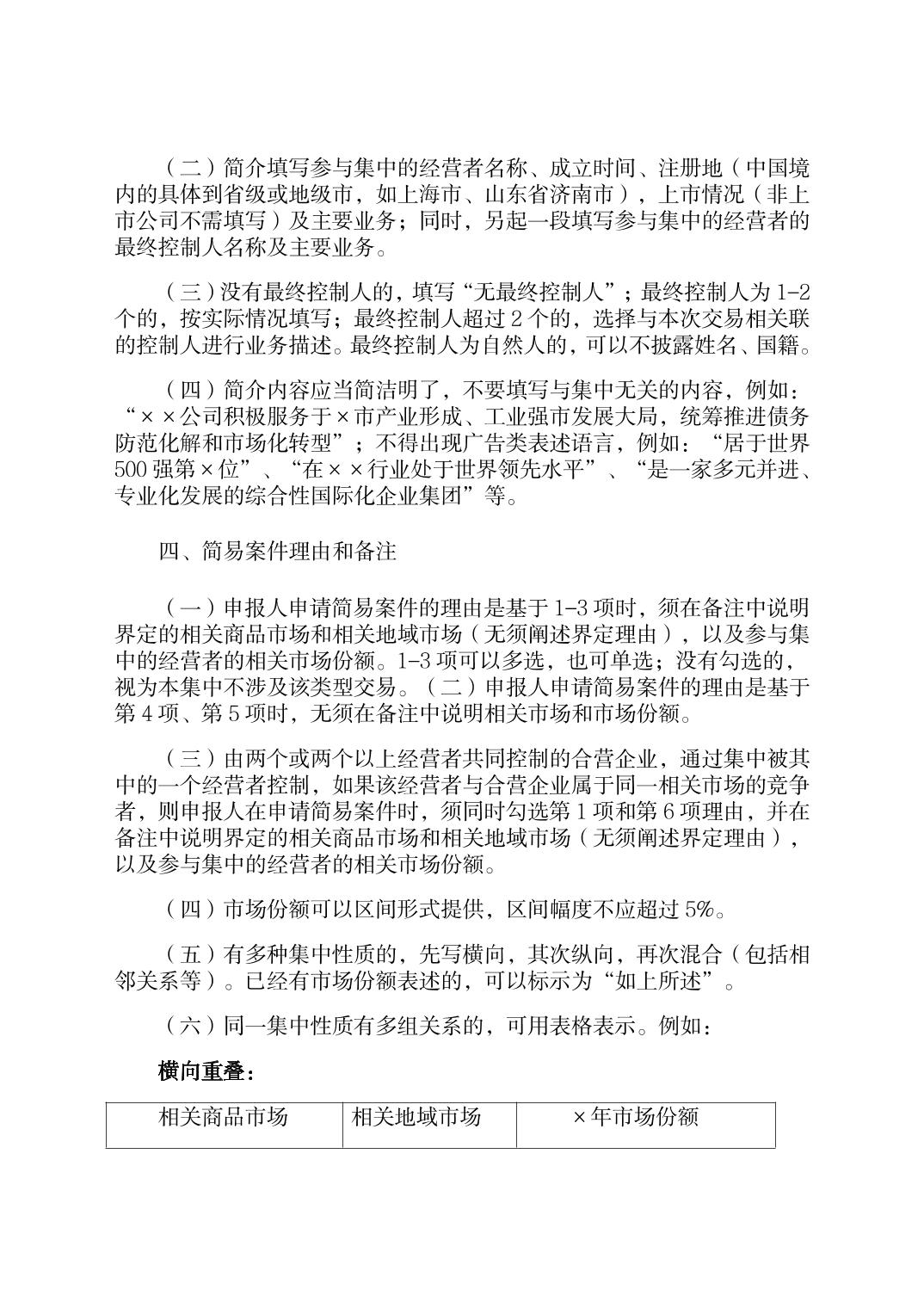
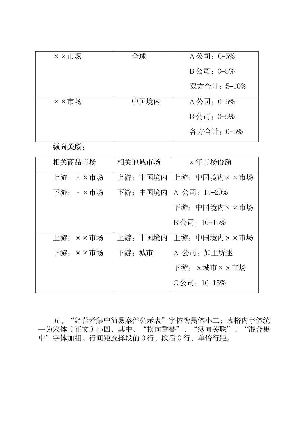
经营者集中简易案件公示表




国务院部门网站
地方政府网站
市政府部门网站
区(县)政府网站
其他网站
全国市场监管系统
重庆市场监管微信公众号
重庆市场监管新浪微博
重庆市市场监督管理局版权所有 重庆市市场监督管理局主办 联系电话:(023)63845789
ICP备案:渝ICP备19000793号-2 国际联网备案:渝公网安备 50011202501667号

