各区县局
| [ 索引号 ] | 11500000MB17643950/2026-00037 | [ 发文字号 ] | 无 |
| [ 主题分类 ] | 市场监管、安全生产监管 | [ 体裁分类 ] | 财政预算、决算 |
| [ 发布机构 ] | 市市场监管局 | ||
| [ 成文日期 ] | 2026-03-02 | [ 发布日期 ] | 2026-03-02 |
| [ 索引号 ] | 11500000MB17643950/2026-00037 |
| [ 发文字号 ] | 无 |
| [ 主题分类 ] | 市场监管、安全生产监管 |
| [ 体裁分类 ] | 财政预算、决算 |
| [ 发布机构 ] | 市市场监管局 |
| [ 发布日期 ] | 2026-03-02 |
| [ 成文日期 ] | 2026-03-02 |
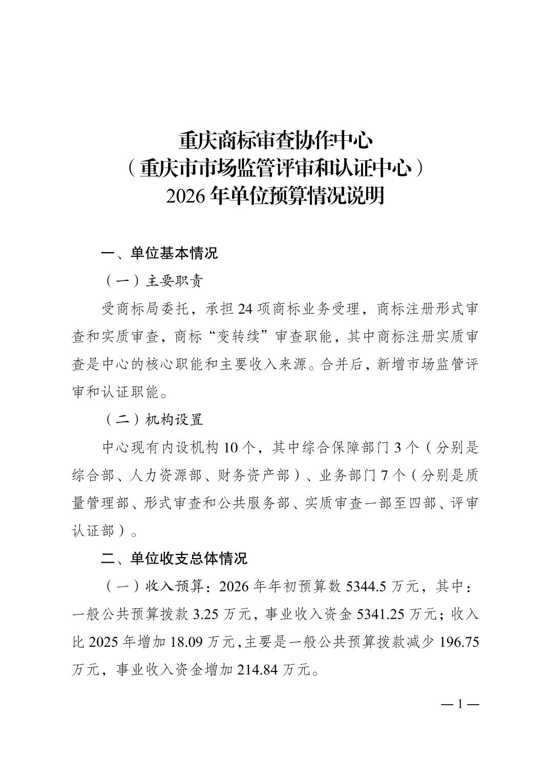
重庆商标审查协作中心(重庆市市场监管评审和认证中心)2026年单位预算情况说明及附表














